Ir para o conteúdo.
|
Ir para a navegação
Ferramentas Pessoais
Navegação
Câmara Municipal
Pirapora do Bom Jesus-SP
Registrar
Mapa do Site
Acessibilidade
Contato
VLibras
Contraste
Acessar
Busca
Busca Avançada…
Página Inicial
Transparência
Ouvidoria
Perguntas Frequentes
Álbum de Fotos
Você está aqui:
Página Inicial
/
Sobre a Câmara
/
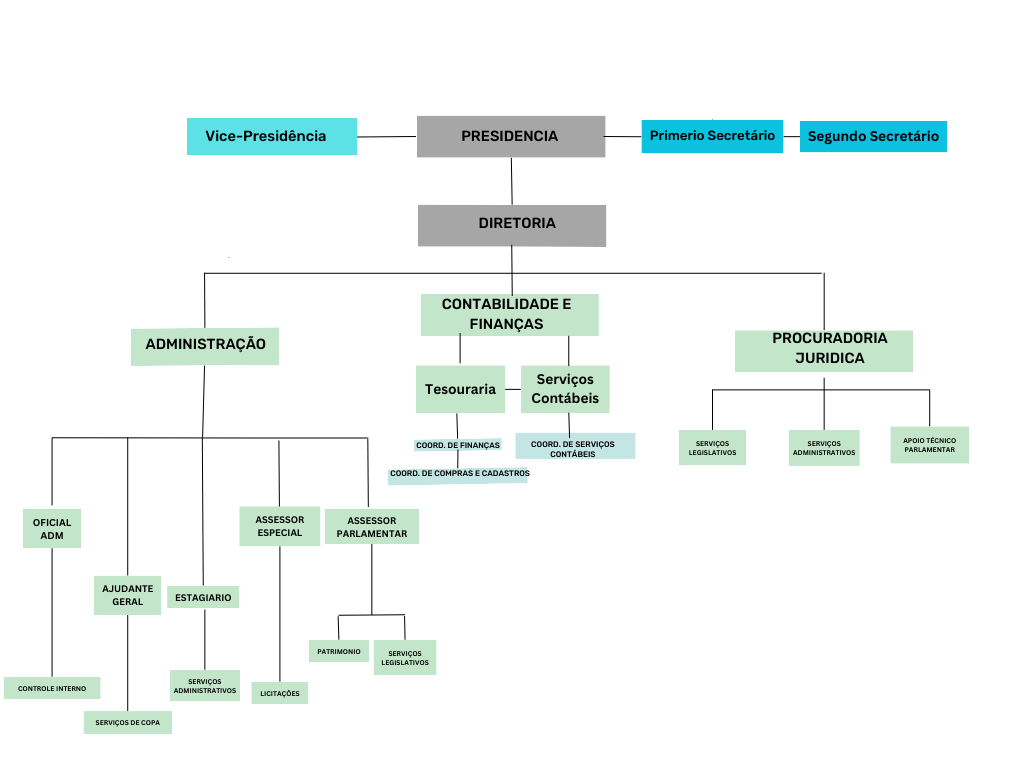
Estrutura
/
Estrutura Organizacional
Info
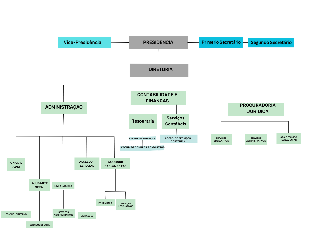
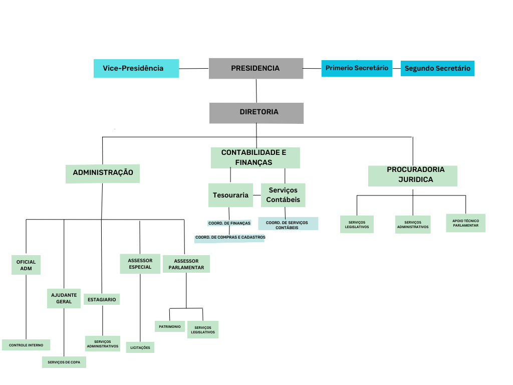
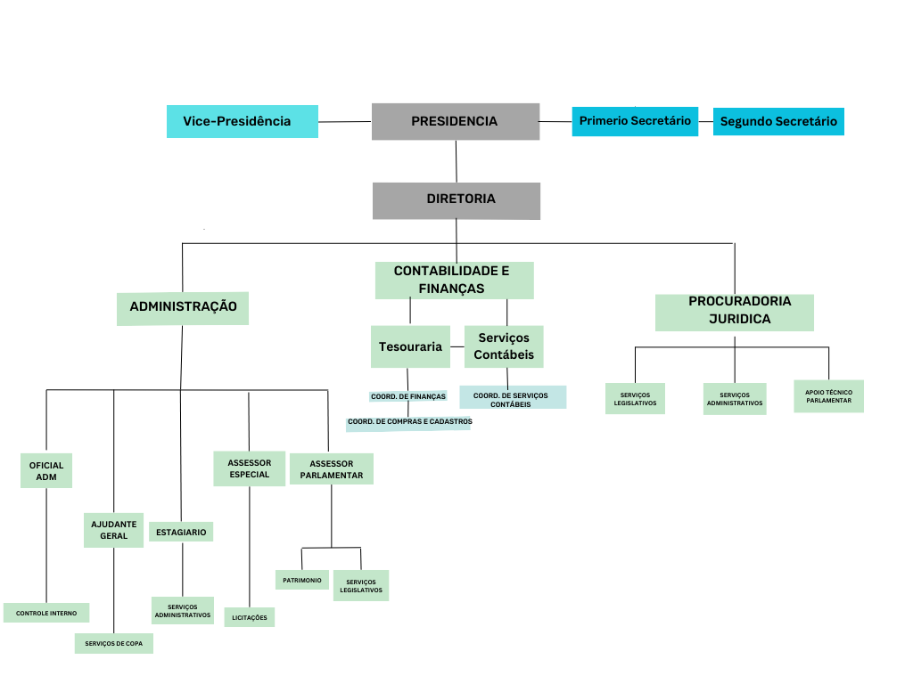
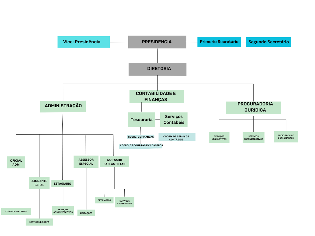
Estrutura Organizacional
Imagem no tamanho completo:
64 KB
|
Visão
Download